| Sign In | Join Free | My xpshou.com |
|
Feed flow chart

Production process flow chart

Flow chart of shipment work

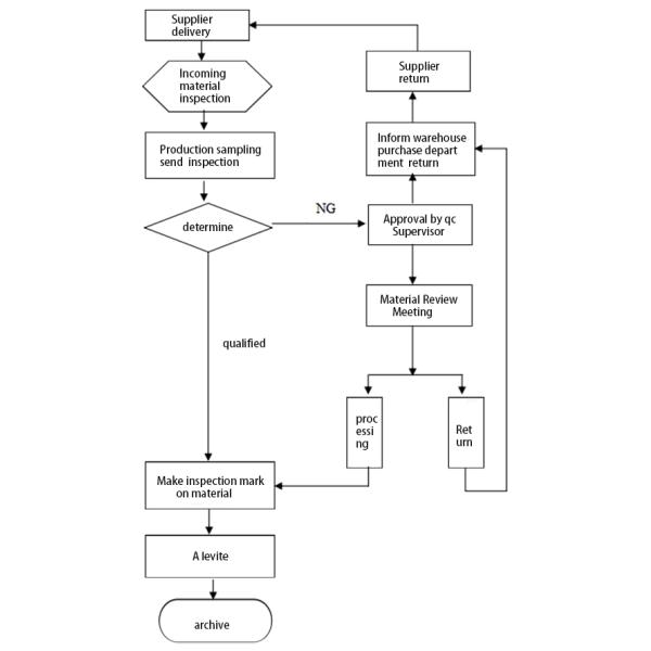
Nonconforming product control flow chart

|
|
|
|
|
|
|
|
|
|
Contact Person: MrHang Yu